
Emric 1938 |
|
|---|---|
Marque:Emric |
Type: ???? |
Année 1938 |
|
Tubes:
TEK2, EF5, EF6, TEB4, EL3n, TEZ3, EM1 |
Type: Superhétérodyne |
Gammes d'ondes: 2 gammes. GO, PO |
Retauration: Juin 2018 |
Cette radio est assez surprenante, cette forme ovale la différencie des autres.
Elle est pilotée par 4 boutons:
Bas gauche: marche arrêt et volume
Bas droite: commande du CV
Bas centre: sélecteur de fréquence
Haut centre: correcteur de tonalité
Pour sortir le châssis, il faut enlever les 4 boutons, et dévisser les 3 vis du châssis à l’arrière.
Malgré sa forme originale, je retrouve un montage classique, telle que la commande du CV par friction, le support du cadran également. Le transfo d’alimentions et le transfo d’impédance sont universels. Haut parleur standard, avec une encoche faites grossièrement pour le passage de l’axe du bouton volume.
On dirait bien une radio monté artisanalement. Il est vrai que cette marque n’a pas fait beaucoup de modèle. La marque EMRIC a vécue 2 ans, 1937 et 1938, Comme beaucoup, après la seconde guerre elle n’a plus donné signe de vie. Cette marque nous a laissé quelques modèles de forme surprenante, mais qui a vraiment son charme, et qui sort de l’ordinaire de nos caisses rectangulaires.
On ne trouve aucun schéma, aucune doc juste une pub de l’époque sur des magazines « Tout la Radio »

Donc j’ai dessiné le schéma de principe. Par contre je ne garantis pas l’exactitude de la partie encadrée en vert. Entre les différentes selfs, et les différents contacts du sélecteur de fréquences, je perd un peu mon latin, se qui ne gène en rien sur le principe de fonctionnement et de restauration.
Schéma
Cliquez pour agrandir
Une intervention a déjà été faite sur cette radio, les condos de filtrage ont été changé, et pour une fois les anciens condos débranchés. Une extrémité d’un condo polarisé est dessoudée, ainsi qu’un condo de 100nf du bloc d’accord.
Comme je disais, les 3 condos de l’alimentation ont été changés, par contre se qui me gène fortement, à l’ origine c'était 3 de 8µf, et ils ont été remplacé par 3 de 15µf, se qui représente, à quelque chose prêt, le double de sa valeur. Pour ma part je vais remplacer se petit monde par des 10µf.
Le châssis ne sera pas repeint car il est propre sans trace de rouille, quelques inscriptions, au feutre de la personne qui est intervenue, qui sera bien entendu effacer.

1ere chose Tous les tubes seront testés au lampemètre. Ici ils sont tous entre 75 et 85%.
Démontage du transfo d’alimentation, pour un relevé des différentes selfs, et un test sous tension à vide
Primaire
110 18 Ω
130 19 Ω
150 26Ω
220 31 Ω
250 35Ω
Secondaire
HT 333 Ω 340v
HT 320 Ω 340v
Valve 2 Ω 6,4v
Tubes 2 Ω 6,5v
On remarquera que l’alimentation de chauffe dû à la valve, est de 6,3 v contrairement au 5 ou 4 volts que nous avons l’habitude. Mais le tube TEZ3, a une résistance de chauffe de 6,3v.
Self d’excitation 2,5k Ω
Impédance primaire 780k Ω
Impédance secondaire 3 Ω
HP 2 Ω
Le haut parleur est équipé d’une self anti ronflement, se qui confirme que c’est une radio de très bonne qualité.
Le connecteur du HP secondaire, est une fiche à 4 broches. 2 slots pour le HP, et les deux autres pour le secteur. Je n’arrive pas comprendre les raisons de la présence du secteur à se niveau. J’ai beau chercher, la seule explication que j’ai trouvée est la suivante. La marque Emric pouvait se servir du secteur sur cette prise, pour alimenter un Pick-up, mais la marque n’a fait aucun modèle de se genre. Ou bien comme le montre du modèle « At Home », une petite lampe pouvait être branché.

Bref, une chose est sur, je ne vais pas brancher le secteur sur cette prise, trop dangereux
Je remarque, que la prise Pick-up est directement prise sur la BF qui va au potar, sans passer par l’inter du sélecteur de fréquence, il faut donc, régler la radio sur aucune station, pour profiter de cette prise
Restauration :
Teste d’un maximum de résistances, sans oublier celle de 1MΩ, qui est sur le support de l’œil magique, car se n’est pas rare qu’elle soit coupé.
On recablera toute l’alimentation, surtout la Haute Tension. Sur cette radio, les fils sont gainés de soie, et je ne sais pas la qualité d’isolation, c’est pourquoi je change ces câbles

On changera les condos, je ne reviens plus dessus. Même si certain restaurateurs ou bricoleurs, ne les change pas tous. J’ai fais quelques mesures.
Quelque exemple de valeur relevé sur cette radio:
Pour une valeur de 100nf, relevé 350 voir 450nf.
Pour une valeur de 50nf, relevé 0,387µf.
Pour une valeur de 0,2µf, relevé 0,443µf,
Condensateur de poliration, 50µf relevé 69,8 pour l’un et 65,5 pour le deuxième.
En vieillissant ses condos ont une valeur totalement aléatoire qui altère le bon fonctionnement
Donc on arrête de dire n’importe quoi sur les forums, et on les changes sans exception. De toute façon si nous faisons fonctionner notre radio régulièrement ce qui est mon cas, il faudra les changés tôt ou tard. Donc je trouve cela d’un grand ridicule de ne pas le faire.
On changera les câbles blindés de la BF, en gardant un maximum de blindage du point chaud pour éviter une éventuelle petite ronflette.
Nettoyage du contacteur de fréquence a came.

,
Egalement ne pas oublier le potentiomètre avec son inter, et tous les supports de tubes.
Et la 1ere mise sous tension pourra être effectué :
Cette radio a fonctionné pendant plusieurs heures sans aucun problème ou chauffe anormale, et elle n’a pas été récalcitrante, malgré un montage artisanal. Il faut dire qu’elle a bien été fabriqué, et soigneusement, se qui n’était pas courant.
Mon fils aimerait conserver cette radio, bien entendu, avec une fonction récente de façon a écouté la FM et la musique de son téléphone, donc je vais insérer un petit module FM, USF, carte SD, et Bluetooth.
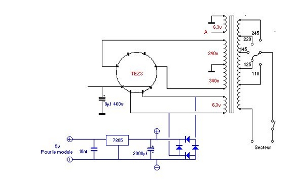
Pour l’alimentation, je vais garder le même principe que j’ai monté sur la radio « Schneider modèle Mélodie 1954 ». Le régulateur 7805 est simple, mais surtout très fiable.

Comme montre le schéma, j’ai piqué mon alimentation sur le 6,3 de la valve, et dans l’ordre : redressage par un pont diode, filtré pas un condo de 2 000µf 16v, régulé par un 7805, et enfin un condo entre 10 et 100nf facultatif mais je le conseille.
Pour isolation entre le module et l’entrée pick-up sera différente.
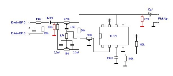
Vu la très bonne qualité son de cette radio, j’ai crée un module intermédiaire qui pré amplifie légèrement, mais surtout un correcteur de tonalité, 2 résistances variables vont me permettre de régler l’un sur les aigus et l’autre sur les graves. La résistance variable de 100k, sert uniquement à réglé la puissance de se préampli, afin de ne pas saturer.

Se petit montage est simple, le CI est tres courant, et il me permet d’optimisé la qualité son de l’ensemble.
La plaque arrière de cette radio n’est pas d’origine, alors je n’ai pas de scrupule à la découper pour mon petit module.
Le fils blanc, correspond à l’antenne FM
Le module en place (pas très jolie cette plaque)
Le vernis de la caisse est en très bon état, alors je vais le nettoyer pour bien lui redonner sa brillance, et l’affaire est joué.
Voici une restauration sympa, d’une radio d’avant guerre, restaurer avec un module, et je dois reconnaitre que le son est de bonne qualité
Une vidéo du bon fonctionnement.
(©)S.M.et DF Juillet 2018
Toute reproduction, même partielle, est interdite sans autorisation de l’auteur de « Les TSF de nos vieux jours ».